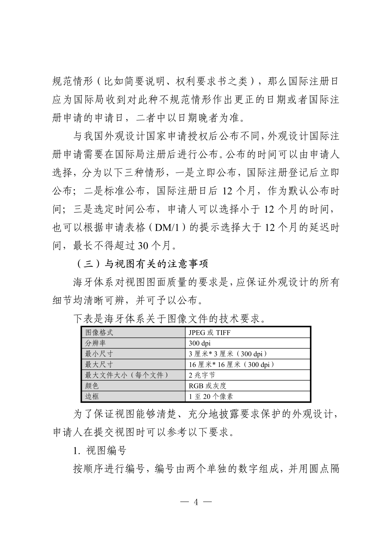
为深入贯彻落实《“十四五”国家知识产权保护和运用规划》任务部署,加强知识产权源头保护,强化知识产权申请注册质量监管,助力创新主体高效合理使用海牙体系开展全球产品布局,促进外观设计创新能力提升,国家知识产权局组织编写了《关于外观设计国际注册申请的指引》,供相关创新主体参考使用。

免责声明:本网内容转载自其他媒体,目的在于传递及普及知识产权相关知识。相关内容已经注明来源,其原创性以及文中陈述文字和内容未经本站证实,对本文以及其中全部或者部分内容、文字的真实性、完整性、及时性本站不作任何保证或承诺,并请自行核实相关内容。本站不承担此类作品侵权行为的直接责任及连带责任。如若本网有任何内容侵犯您的权益,请及时联系我们 dn@gouzhuo.com ,本站将会在24小时内处理完毕。




